Developing Intensity-Duration-Frequency (IDF) curves using sub-daily gridded and in situ datasets: characterising precipitation extremes in a drying climate

Jan 12, 2026·
Cristóbal Soto-Escobar
,
Mauricio Zambrano-Bigiarini
,
Violeta Tolorza
,
René Garreaud
· 1 min read
Abstract
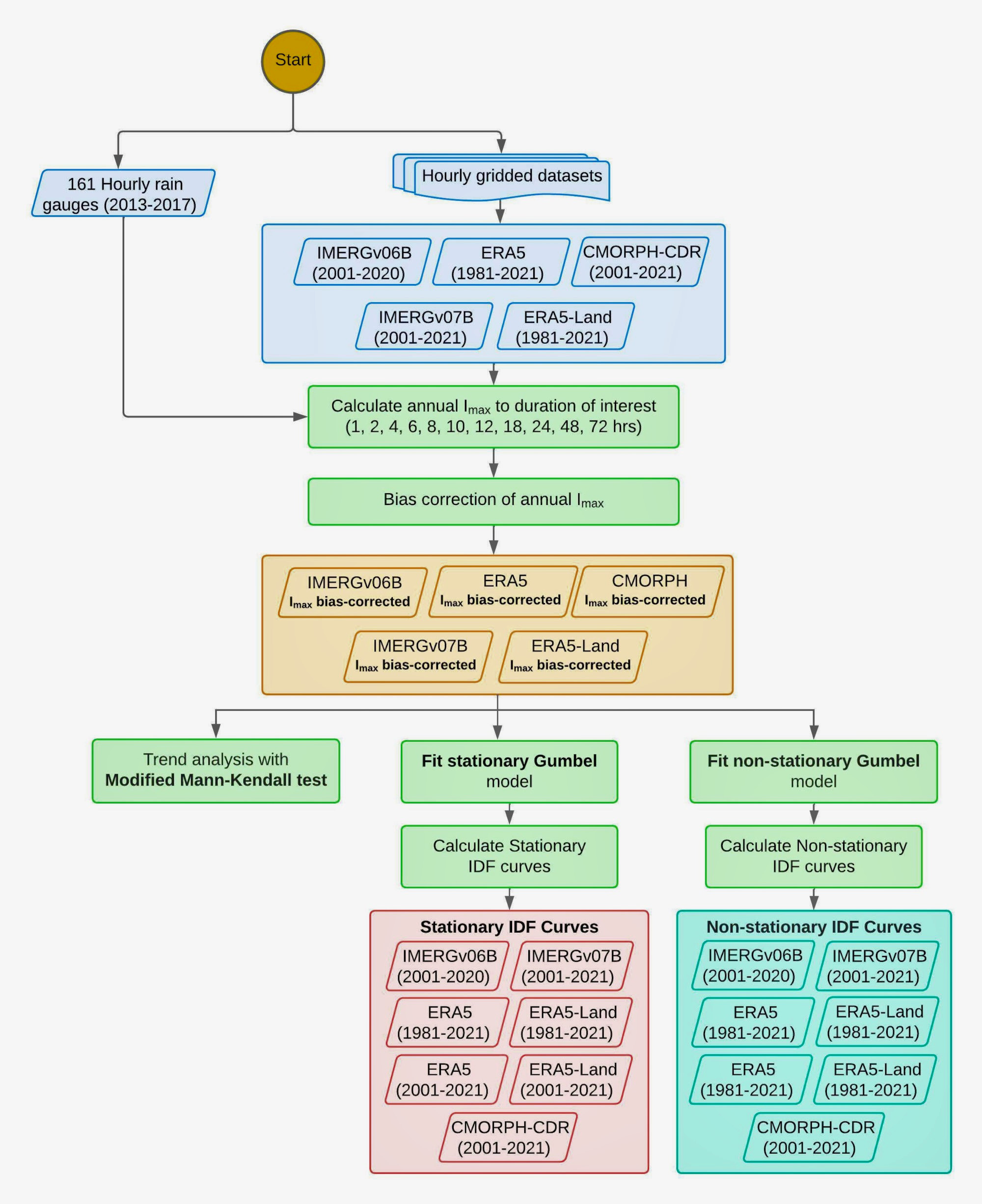
Traditionally, Intensity-Duration-Frequency (IDF) curves are based on rain gauge data under the assumption of stationarity. However, only limited long time series of sub-daily precipitation data are available worldwide, making it difficult to accurately estimate precipitation intensity for different durations and return periods, while climate change is challenging stationarity. This study aims to better understand how the stationary assumption and data length of hourly precipitation data influence the annual maximum intensities of precipitation events in continental Chile, a region with varying climate and topography that has been affected by an unprecedented drought since 2010. Five hourly gridded precipitation datasets (IMERGv06B, IMERGv07B, ERA5, ERA5-Land, CMORPH-CDR) and 161 quality-checked rain gauges are used to compute annual maximum intensities (Imax, mm h−1) using the stationary and non-stationary Gumbel distribution for six return periods (2–100 years) and 11 durations (1–72 h). Bias-correction factors are applied to match the gridded Imax values with the in situ ones, and the modified Mann–Kendall test is used to assess the trends in Imax. Annual maximum intensities are calculated for the 20 year period (2001–2021) for all products, while an additional 40 year period (1981–2021) is used for ERA5 and ERA5-Land to assess the impact of data length. Our results revealed significant decreasing trends across Chile for CMORPH-CDR, decreasing trends in Central-Southern Chile (32–43° S) for ERA5 and ERA5-Land, and isolated, divergent trends for IMERGv06B and IMERGv07B. In addition, our results show that the annual maximum intensities derived from stationary and non-stationary models (Imax) reached its highest values in central and southern Chile, for all durations and return periods, in contrast to the spatial pattern of mean annual precipitation, which increases steadily towards the south. For durations of 24 h or more, the highest intensities are primarily found in the Andes, particularly between the Maule and Araucanía region (35–40° S). While the Imax values were similar for IMERGv07B, ERA5 and ERA5-Land, they were much higher for IMERGv06B and CMORPH-CDR. The difference between stationary and non-stationary Imax values ranges from 0 to 5 mm h−1 and become smaller for durations greater than 8 h. Despite the differences observed in the Gumbel parameters for ERA5 and ERA5-Land when using 20- and 40 year records, the resulting Imax values showed differences with median values below 1 mm h−1. The Imax values are available on a public and user-friendly web platform (https://curvasIDF.cl/, last access: 18 December 2025).
Type
Publication
Hydrology and Earth System Sciences
publications
Citation:
Soto-Escobar, C., Zambrano-Bigiarini, M., Tolorza, V., & Garreaud, R. (2026). Developing Intensity-Duration-Frequency (IDF) curves using sub-daily gridded and in situ datasets: characterising precipitation extremes in a drying climate. Hydrology and Earth System Sciences, 30(1), 91--117. https://doi.org/10.5194/hess-30-91-2026